BPMN : le langage universel pour cartographier vos processus

BPMN

Votre entreprise grandit, les services se verticalisent, les silos se forment, chaque département développe ses propres méthodes. Personne ne parle le même langage, personne ne travaille vers les mêmes objectifs. Vous souhaitez éviter cette situation chaotique ? Vous êtes au bon endroit.

Le BPMN (Business Process Model and Notation) apporte la solution : un langage visuel universel pour cartographier vos processus. Comme une partition permet à un orchestre de jouer ensemble, le BPMN permet à tous vos services de s’accorder sur un rythme commun pour produire une symphonie cohérente et performante.

Qu’est-ce que le BPMN et pourquoi en avez-vous besoin ?

BPMN signifie Business Process Model and Notation. C’est le standard international reconnu pour modéliser les processus métier de manière visuelle et normée. Développé par l’Object Management Group, il est devenu la référence mondiale pour cartographier comment fonctionne réellement une organisation.

Le problème qu’il résout commence avec la croissance de votre entreprise. Quand vous êtes une petite structure, tout le monde se connaît, communique directement, s’adapte naturellement. Mais la croissance entraîne la verticalisation : création de départements spécialisés, hiérarchisation des décisions, formalisation des processus. Chaque service se concentre sur son périmètre et perd la vision d’ensemble.

Cette verticalisation crée des silos étanches. La comptabilité optimise son cycle de saisie sans considérer l’impact sur le contrôle de gestion. Les achats négocient des conditions avantageuses sans consulter la production sur les délais de livraison. Les commerciaux promettent des délais que la logistique ne peut pas tenir. Chacun fait du bon travail dans son coin, mais l’ensemble dysfonctionne.

Le BPMN crée un langage commun entre tous les acteurs de l’organisation. Les métiers décrivent leurs processus dans une notation que les analystes comprennent et que les informaticiens peuvent traduire en solutions techniques. Ce pont entre trois mondes qui se comprennent mal transforme la communication et accélère les projets.

BPMN vs diagrammes de flux classiques : quelle différence ?

Beaucoup d’entreprises utilisent déjà des diagrammes de flux. Schémas PowerPoint, dessins Visio, croquis sur tableau blanc : ces représentations aident à comprendre comment les choses fonctionnent. Mais chacun dessine à sa manière, sans règles communes.

Le BPMN apporte une rigueur qui change tout. Ce n’est pas un simple dessin libre, c’est une notation normée avec des règles strictes. Trois types d’éléments structurent toute modélisation : les activités (ce qui est fait), les événements (ce qui déclenche ou termine) et les passerelles (comment les flux se divisent). Surtout, cette normalisation permet l’automatisation : un modèle BPMN peut être traduit en format exécutable par des systèmes informatiques.

L’analogie musicale illustre cette différence. Un diagramme classique ressemble à une description verbale d’une mélodie. Le BPMN est une partition complète : chaque note est définie sans ambiguïté. Tous les musiciens peuvent jouer exactement la même chose.

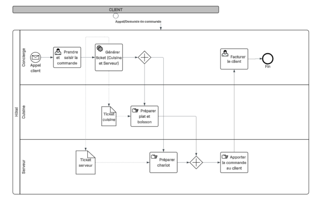
Un exemple concret : le processus de commande dans un hôtel

Prenons un exemple simple mais parlant : le processus de commande d’un client dans un hôtel. Un client arrive à la réception, commande un repas à déguster dans sa chambre. Cette opération banale implique en réalité plusieurs acteurs et plusieurs étapes qui doivent s’enchaîner correctement.

La modélisation BPMN révèle immédiatement la complexité cachée. Le schéma identifie toutes les parties prenantes : le client qui passe commande, la réception qui prend la commande, la cuisine qui prépare le repas, le service qui livre en chambre. Chaque acteur a son couloir de nage (swimlane) dans le diagramme, ce qui rend visuelles les interactions entre eux.

Les icônes BPMN apportent une information précieuse sur le niveau d’automatisation. Une tâche manuelle (icône main) indique une action humaine sans support informatique. Une tâche utilisateur (icône personne devant écran) signale une action faite par un opérateur dans un système. Une tâche automatique (icône engrenage) montre que la machine travaille seule sans intervention humaine.

Cette visualisation fait émerger immédiatement les opportunités d’amélioration. Où perdons-nous du temps ? Quelles tâches manuelles pourraient être automatisées ? Où se situent les ruptures de flux qui génèrent des erreurs ? Toutes ces questions trouvent leurs réponses dans la carte BPMN, sans avoir besoin de longues explications verbales.

Les 5 bénéfices concrets du BPMN pour votre organisation

Bénéfice 1 : Une communication transversale renforcée

Le premier bénéfice saute aux yeux dès la première cartographie. Réunir autour d’un modèle BPMN la comptabilité, le contrôle de gestion et les opérationnels crée instantanément un terrain d’échange commun. Chacun voit comment son travail s’inscrit dans un flux plus large, comment ses actions impactent les autres services, où se situent les dépendances critiques.

Bénéfice 2 : Aligner votre Système d’Information sur vos besoins réels

La cartographie BPMN révèle les décalages entre processus métier et outils informatiques. Vous découvrez que votre ERP supporte mal un cas d’usage fréquent, obligeant les équipes à des contournements manuels. Vous identifiez des ressaisies entre systèmes qui pourraient être automatisées. Vous comprenez pourquoi tel projet informatique a échoué : il ne correspondait pas au processus réel.

Bénéfice 3 : Améliorer la gestion des risques et la conformité

La connaissance fine de vos processus facilite le contrôle interne. Qui valide quoi ? Qui a accès à quelles données ? Où se situent les points de contrôle obligatoires ? La cartographie BPMN rend ces questions immédiatement visibles. La séparation des pouvoirs, la traçabilité des opérations, le respect des obligations réglementaires deviennent plus simples à mettre en œuvre et à auditer.

Bénéfice 4 : Optimiser vos coûts avec la méthode ABC

Le BPMN permet d’appliquer rigoureusement la méthode ABC (Activity Based Costing). En décomposant vos processus en activités élémentaires, vous pouvez affecter précisément les coûts : temps passé, ressources consommées, systèmes utilisés. Cette granularité révèle les activités coûteuses à faible valeur ajoutée et guide vos décisions d’optimisation.

Bénéfice 5 : Gagner en agilité et réactivité

Connaître parfaitement son fonctionnement interne libère une capacité d’adaptation. Quand le marché change, quand un concurrent lance une offre disruptive, quand une réglementation évolue, vous savez exactement quels processus adapter et comment le faire rapidement. Cette agilité devient un avantage concurrentiel déterminant.

La démarche BPM : un cycle d’amélioration continue en 6 étapes

Le BPMN s’inscrit dans une démarche plus large : le BPM (Business Process Management). Cette discipline de gestion vise à modéliser, piloter et optimiser les processus métier dans un cycle d’amélioration continue structuré en six étapes : 

  • Étape 1 : Analyser l’organisation et ses objectifs. Avant de cartographier, comprenez la stratégie, les enjeux business, les priorités de la direction. Cette vision stratégique guide le choix des processus à modéliser en premier.
  • Étape 2 : Modéliser graphiquement les processus. Cartographiez avec la notation BPMN l’existant tel qu’il fonctionne réellement, pas tel qu’il devrait fonctionner selon les procédures officielles.
  • Étape 3 : Mettre en œuvre les processus optimisés. Déployez les changements identifiés, souvent via l’automatisation de certaines tâches ou la réorganisation des responsabilités.
  • Étape 4 : Piloter au quotidien. Suivez les indicateurs de performance de vos processus : délais, taux d’erreur, coûts, satisfaction clients.
  • Étape 5 : Auditer la performance. Identifiez les écarts entre performance attendue et performance réelle, les nouveaux dysfonctionnements qui apparaissent, les évolutions du contexte.
  • Étape 6 : Optimiser en continu. Corrigez les points faibles détectés, adaptez les processus aux nouvelles contraintes, relancez le cycle pour progresser sans cesse.

Par où commencer ? L’approche Quick Wins

L’erreur classique consiste à vouloir tout cartographier immédiatement. Ces projets pharaoniques échouent généralement : trop ambitieux, trop longs, ils génèrent de la résistance et finissent dans un tiroir.

L’approche recommandée privilégie les projets démonstrateurs. Choisissez un ou deux processus clés à fort impact. Cartographiez, optimisez, mesurez les gains. Ces quick wins concrets convainquent bien mieux qu’un grand discours théorique. En finance, trois processus se prêtent particulièrement bien : Purchase-to-Pay, Order-to-Cash, et clôture comptable mensuelle.

Commencez petit, montrez des résultats, essaimez progressivement. Cette approche pragmatique transforme le BPMN d’un projet théorique en outil quotidien d’amélioration.

Orchestrez votre performance avec le BPMN

Le BPMN est à l’entreprise ce que la partition est à l’orchestre. Sans partition, chaque musicien joue sa propre mélodie, créant une cacophonie. Avec une partition commune, tous s’accordent sur un rythme, une harmonie, une dynamique pour produire une symphonie cohérente.

Votre organisation a besoin de cette partition. Pas pour rigidifier le fonctionnement, mais au contraire pour créer la fluidité qui permet l’agilité. Quand tout le monde comprend le processus, quand chacun voit son rôle dans l’ensemble, quand les flux sont cartographiés et optimisés, l’entreprise gagne en performance sans perdre en flexibilité. Le passage d’une vision verticale à une approche transversale par processus est le secret d’une croissance sereine et maîtrisée. Le BPMN vous donne le langage pour opérer cette transformation. Vous souhaitez cartographier vos processus financiers et identifier vos opportunités d’optimisation ? Découvrez notre accompagnement Lean & Process ou échangeons directement sur vos enjeux.

Image de Morgane Kerros

Morgane Kerros

Consultante Lean Finance

Articles associés

Vous investissez massivement dans de nouveaux outils, recrutez des talents, documentez des processus. Et pourtant, la...

La clôture, c’est le processus le plus chronophage, énergivore et stressant dans les services financiers. Pendant...

L’automatisation des processus financiers promet des gains de temps spectaculaires, une réduction des erreurs et des...